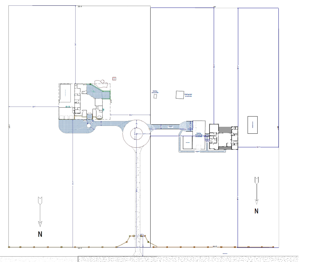
convert this floor plan into a realistic isometric 3d view of a full house show the space from an elevated angle with furniture walls and details visible paved driveway paver circle with pavers leading to each house houses are modern with water features and mature landscaping use the same furniture as shows on the plan do not change the orientation of the floorplan